Skip to content
首頁
Home
關於談美
Abouts
最新消息
News
熱銷與業績
Projects
聯絡我們
Contacts
8 月 2022
23
8 月
少子化降低購屋? 老屋更新需求更大
台灣社會少子化愈趨嚴重,甚至已經上升到國安危機,加上物價及房價節節攀升,讓年輕人更不敢生小孩,少子化勢必影響到房屋需求,...
閱讀全文
16
8 月
新北低碳中心補助社區綠能設備 最多30萬
低碳改造計畫,近年來在全台熱烈展開,新北近年盼藉由充電設備推廣打造社區低碳改造計畫,讓更多住戶了解充電樁規畫及裝設情形,...
閱讀全文
11
8 月
死亡繼承比例約三成 移轉創同期新高
根據內政部統計月報資料顯示,今年上半年死亡人數超過10萬人,年增幅度約9%,死亡人數增加同步反映在繼承移轉棟數上,上半年...
閱讀全文
5
8 月
花敬群:修法打炒房 最佳時機到
內政部次長花敬群27日表示,平均地權條例修法是希望房地產市場健康,不是真的要打房。市場調節工作初期會造成一定衝擊,操作剛...
閱讀全文
3
8 月
農曆七月看屋 首推VR賞屋
農曆七月也就是俗稱的鬼月或稱民俗月,民眾往往有諸多禁忌,在房地產巿場,不論是賞屋、入厝,長輩們往往會提到許多禁忌,看屋、...
閱讀全文
1
8 月
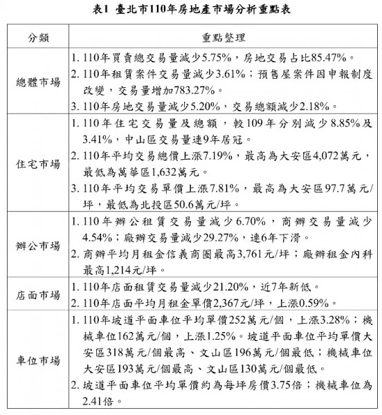
北市110年不動產市場動態年報出爐
台北市110年不動產市場動態年報,在7月29日正式公開出爐,地政局以110年實價登錄資料為基礎,並與歷年資料進行比較,分...
閱讀全文